Skip to main content

HPx

  • Contents
  • Index
  • Search
  1. Introduction

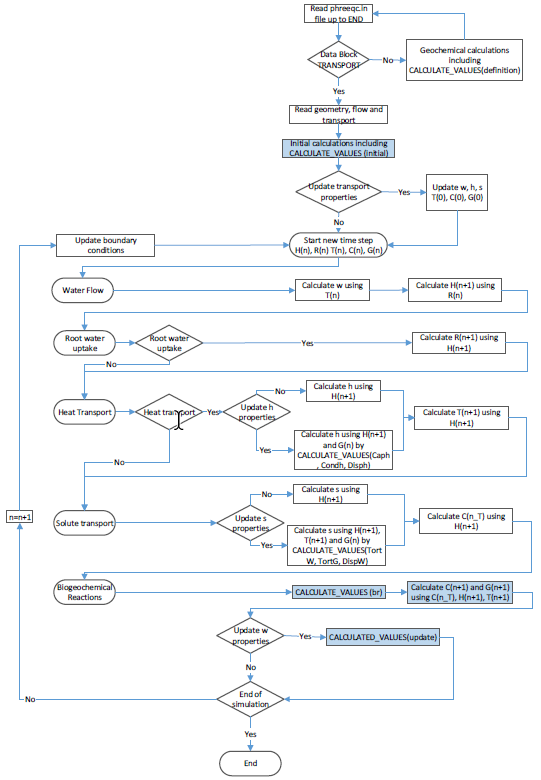
Flowchart of the transport simulations

Copyright © 2025 by Diederik Jacques. All Rights Reserved.